北京金牌刑事律师解析_盗窃罪、盗窃未遂与盗窃违法行为有什么区别?
同样是“偷东西”,为何有人只是被拘留几天,有人却被判刑坐牢?盗窃罪、盗窃未遂与盗窃违法行为有什么区别?这背后涉及的是中国法律对盗窃行为一套精细的划分体系。本文深度解析盗窃罪、盗窃未遂与一般盗窃违法行为三者的核心区别。从立案标准、构成要件、法律后果等维度,结合司法实践,为您厘清行政违法与刑事犯罪的界限,阐明既遂与未遂的不同法律评价。

盗窃行为的核心在于区分 “盗窃违法行为” (行政违法)与 “盗窃罪” (刑事犯罪),以及在刑事犯罪内部,区分 “既遂” 与 “未遂” 清楚了解这三者的区别,对于理解法律责任、维护自身权益至关重要。
一、三者的核心定义与法律依据
盗窃违法行为定义:指违反《中华人民共和国治安管理处罚法》,情节较轻,尚未达到盗窃罪刑事立案标准的盗窃行为。
法律依据:《治安管理处罚法》第四十九条。
盗窃罪定义:指以非法占有为目的,盗窃公私财物数额较大,或者多次盗窃、入户盗窃、携带凶器盗窃、扒窃的行为,依法应追究刑事责任的犯罪行为。
法律依据:《中华人民共和国刑法》第二百六十四条。
盗窃未遂定义:指行为人已经着手实行盗窃行为,但由于其意志以外的原因,未能实际取得对财物的控制(即未能得逞)。它是盗窃罪的一种未完成形态。
法律依据:《刑法》第二十三条。
二、核心区别:一张表格看懂三者不同
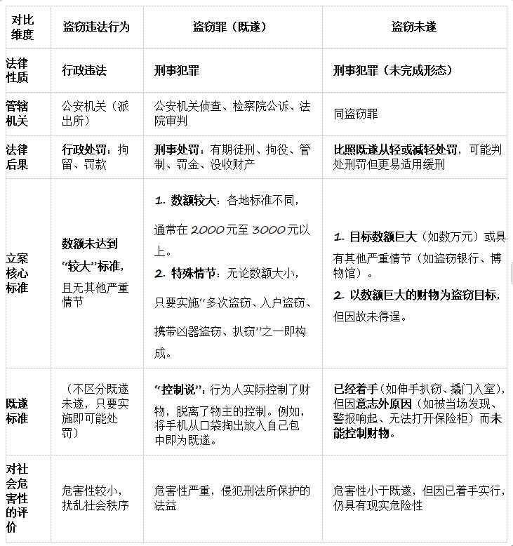
对比维度 盗窃违法行为 盗窃罪(既遂) 盗窃未遂

三、深度解析:司法实践中的关键点
1. 关于“数额”与“情节”的认定
“数额较大”是动态的:各省、自治区、直辖市的高级人民法院和人民检察院会根据本地区经济发展状况,在法定幅度内确定本地执行的具体数额标准。例如,在经济发达地区,盗窃3000元可能才构成犯罪;而在一些地区,盗窃1500元就可能达到立案标准。
“特殊情节”是刚性标准:这是法律为打击严重盗窃行为设置的“高压线”。
多次盗窃:指二年内盗窃三次以上。
入户盗窃:非法进入供他人家庭生活的与外界相对隔离的住所盗窃。
携带凶器盗窃:携带枪支、爆炸物、管制刀具等国家禁止个人携带的器械盗窃。
扒窃:在公共场所或公共交通工具上窃取他人随身携带的财物。
只要具备以上四种情形之一,无论盗窃财物价值多少(哪怕只是一元钱、一个空钱包),都直接构成盗窃罪。
2. 关于盗窃未遂的处罚范围
并非所有盗窃未遂都会追究刑事责任。根据司法解释,只有以下两种情况才作为犯罪处理:
-以数额巨大的财物为目标的(如意图盗窃保险柜内的十万元,但未能打开)。
-以珍贵文物为盗窃目标的。
其他情节严重的情形,如入户盗窃未遂、携带凶器盗窃未遂等。
对于以数额较大的财物为目标但未得逞的,实践中一般不作为犯罪处理,但可能由公安机关予以行政处罚。
3. 法律后果的天壤之别
盗窃违法行为:最高处10日以上15日以下拘留,可以并处1000元以下罚款。这会在个人档案中留下违法记录,但非犯罪记录。
盗窃罪(既遂):最高可判处无期徒刑(数额特别巨大或有其他特别严重情节)。一旦定罪,将留下犯罪记录(案底),对个人就业、参军、考公务员、子女教育等产生深远负面影响。
盗窃未遂:虽然依法可以从宽处理,但依然是犯罪。是否判处实刑取决于具体情节,但犯罪案底同样会留下。
四、常见情景辨析
情景A:小王在超市偷了一瓶价值50元的酒,结账出口时被保安发现。
分析:数额未达到“较大”标准,无特殊情节。属于盗窃违法行为,面临拘留或罚款。
情景B:小李潜入邻居家,偷走了抽屉里的500元现金。
分析:虽然数额可能未达到“较大”,但属于“入户盗窃”。直接构成盗窃罪。
情景C:小张在公交车上将手伸进他人背包,刚摸到钱包就被便衣警察抓获。
分析:属于“扒窃”,无论钱包内有多少钱,均构成盗窃罪(既遂)。因为在扒窃中,只要行为人将财物从原控制范围转移至自己控制范围(如口袋、背包),即使时间极短,也视为既遂。
情景D:小赵深夜撬开一家金店的门锁,刚进入店内触碰警报系统,就被赶来的警察抓获。
分析:以数额巨大的财物(金饰)为目标,已着手实行(撬锁进入),因意志外原因(警报响起)未得逞。构成盗窃罪(未遂)。
从盗窃违法行为到盗窃罪,再到盗窃未遂,法律的评价层层递进,后果轻重悬殊。其界限核心在于行为的社会危害性程度,并通过数额、情节、行为阶段等具体标准来界定。知法守法,是每个公民的底线。如果您或您的亲友涉及相关法律问题,切忌主观臆断,务必第一时间寻求专业律师的帮助,以准确界定行为性质,维护合法权益
- 2025-10-20
- 2025-10-16
- 2025-10-16
- 2025-10-16
- 2025-10-16
- 2025-10-16
- 2025-09-13
- 2025-11-13
- 2025-10-20
- 2025-10-20
- 2025-10-20
- 2025-10-20
- 2025-10-20
- 2025-10-20
